ເປັນຫຍັງກະແສໄຟຟ້າເລີ່ມຕົ້ນຂອງມໍເຕີຈຶ່ງສຳຄັນ (ແລະເຮັດໃຫ້ທ່ານເສຍເງິນ)
ເມື່ອມໍເຕີ induction ສາມເຟດເລີ່ມຕົ້ນໂດຍກົງອອນລາຍ (DOL), ມັນດຶງ 5-8 ເທົ່າຂອງກະແສໄຟຟ້າທີ່ໄດ້ຮັບການຈັດອັນດັບ ເປັນເວລາຫຼາຍວິນາທີ. ສໍາລັບມໍເຕີ 30kW, ນີ້ຫມາຍຄວາມວ່າກະແສໄຟຟ້າເຂົ້າຢ່າງຮຸນແຮງ 150-240A ທີ່:
- ເຮັດໃຫ້ເກີດການຕັດວົງຈອນທີ່ບໍ່ຈໍາເປັນໃນການຕິດຕັ້ງທີ່ມີຂະຫນາດນ້ອຍເກີນໄປ
- ເຮັດໃຫ້ແຮງດັນໄຟຟ້າຕົກຕໍ່າສົ່ງຜົນກະທົບຕໍ່ອຸປະກອນທີ່ລະອຽດອ່ອນຢູ່ໃນລົດເມດຽວກັນ
- ສະສົມຄວາມກົດດັນຄວາມຮ້ອນໃສ່ windings ມໍເຕີ, ຫຼຸດຜ່ອນອາຍຸການບໍລິການ 20-30%
- ລະເມີດຂໍ້ຕົກລົງການເຊື່ອມຕໍ່ utility ສໍາລັບມໍເຕີຂ້າງເທິງ 7.5kW ໃນຫຼາຍພາກພື້ນ
Star-Delta starters ແກ້ໄຂບັນຫານີ້ໂດຍການຈໍາກັດ inrush ເປັນ 1.8-2.5× rated current—ການຫຼຸດຜ່ອນ 65% ທີ່ຈ່າຍເອງໃນການຫຼີກເວັ້ນການຢຸດເຮັດວຽກແລະອາຍຸການໃຊ້ງານຂອງອຸປະກອນທີ່ຍາວນານ.
Star-Delta Starting ແມ່ນຫຍັງ?
Star-Delta starter ແມ່ນ ວິທີການເລີ່ມຕົ້ນແຮງດັນໄຟຟ້າຫຼຸດລົງ ທີ່ໃຊ້ປະໂຫຍດຈາກການຕັ້ງຄ່າ dual-winding ຂອງມໍເຕີສາມເຟດ. ນີ້ແມ່ນຟີຊິກໃນ 30 ວິນາທີ:
Star (Y) Configuration: Motor windings ເຊື່ອມຕໍ່ເປັນຊຸດໄດ້ຮັບ 1/√3 (58%) ຂອງແຮງດັນໄຟຟ້າສາຍ, ການຜະລິດ 1/3 ຂອງແຮງບິດເຕັມ ແຕ່ດຶງພຽງແຕ່ 1/3 ຂອງ DOL starting current.
Delta (Δ) Configuration: Windings ເຊື່ອມຕໍ່ຂະຫນານໄດ້ຮັບແຮງດັນໄຟຟ້າສາຍເຕັມ, ສົ່ງ 100% rated torque ແລະ current.
starter ປ່ຽນອັດຕະໂນມັດຈາກ Star → Delta ຫຼັງຈາກການຊັກຊ້າທີ່ກໍານົດໄວ້ລ່ວງຫນ້າ (ປົກກະຕິ 5-15 ວິນາທີ), ອະນຸຍາດໃຫ້ມໍເຕີເລັ່ງໄດ້ຢ່າງຄ່ອງແຄ້ວກ່ອນທີ່ຈະປ່ຽນໄປໃຊ້ພະລັງງານເຕັມທີ່.

ເປັນຫຍັງມັນຈຶ່ງສໍາຄັນສໍາລັບໂຄງການຂອງທ່ານ
ສໍາລັບ Solar EPCs: ເມື່ອປັບຂະຫນາດ inverters ແລະ AC couplers, Star-Delta starting ປ້ອງກັນການເດີນທາງທີ່ບໍ່ຖືກຕ້ອງຈາກປັ໊ມຫຼື compressor inrush. ປັ໊ມ 22kW ໃນ inverter 30kW? ບໍ່ມີບັນຫາກັບ Star-Delta—ແຕ່ມັນຈະເດີນທາງທັນທີໃນ DOL.
ສໍາລັບຜູ້ສ້າງກະດານ: Star-Delta ແມ່ນ ຈຸດທີ່ດີທີ່ສຸດລະຫວ່າງຄ່າໃຊ້ຈ່າຍແລະປະສິດທິພາບ:
- 40% ລາຄາຖືກກວ່າ VFDs ສໍາລັບຄໍາຮ້ອງສະຫມັກຄວາມໄວຄົງທີ່
- Zero harmonics (ບໍ່ເຫມືອນກັບ VFDs ທີ່ຕ້ອງການຕົວກອງລາຄາແພງ)
- ຕ້ອງການພຽງແຕ່ອົງປະກອບມາດຕະຖານ—ບໍ່ມີເຄື່ອງອາໄຫຼ່ທີ່ເປັນເຈົ້າຂອງ
ອົງປະກອບຫຼັກ: ຍຸດທະສາດ VIOX BOM
A complete Star-Delta starter requires 6 ອົງປະກອບທີ່ສໍາຄັນ. ນີ້ແມ່ນຄວາມເຂົ້າໃຈທີ່ສໍາຄັນທີ່ຄູ່ມືສ່ວນໃຫຍ່ພາດ: ທ່ານສາມາດຫຼຸດຂະຫນາດອົງປະກອບຢ່າງມີສິດເທົ່າທຽມ ໂດຍບໍ່ມີການປະນີປະນອມຄວາມປອດໄພ.
Component Breakdown
| ອົງປະກອບ | ຟັງຊັນ | ກົດລະບຽບຂະໜາດ | VIOX Part Example |
|---|---|---|---|
| Main Contactor (K1) | ເຊື່ອມຕໍ່ມໍເຕີກັບການສະຫນອງ | AC3 rating ≥ motor FLC | VX-CJX2-6511 (65A) |
| Star Contactor (K2) | ສ້າງການເຊື່ອມຕໍ່ Y ໃນລະຫວ່າງການເລີ່ມຕົ້ນ | AC3 rating ≥ 0.58× motor FLC | VX-CJX2-4011 (40A) |
| Delta Contactor (K3) | ສ້າງການເຊື່ອມຕໍ່ Δ ດ້ວຍຄວາມໄວເຕັມທີ່ | AC3 rating ≥ motor FLC | VX-CJX2-6511 (65A) |
| ເວລາ Relay | ຄວບຄຸມເວລາການປ່ຽນແປງ | 5-15s adjustable delay | VX-H3CR-A8 |
| Thermal Overload | ການປົກປ້ອງມໍເຕີ | ກໍານົດເປັນກະແສໄຟຟ້າຂອງມໍເຕີ | VX-LR2-D3353 |
| ຕົວຕັດວົງຈອນ | ການປົກປ້ອງວົງຈອນສັ້ນ | Motor power per NEC tables | VX-DZ47-63 C63 |
Cost Breakdown (30kW Motor Example):
- Main Contactor (65A): $45
- Star Contactor (40A): $32
- ຄອນແທັກເຕີ Delta (65A): $45
- ຣີເລຈັບເວລາ: $28
- ໂອເວີໂຫຼດຄວາມຮ້ອນ: $35
- ເບຣກເກີ: $18
- ລວມທັງໝົດ: $203 ທຽບກັບ $850+ ສຳລັບ VFD 30kW
ເຄັດລັບການຫຼຸດຂະໜາດຄອນແທັກເຕີ Star
ນີ້ແມ່ນຄວາມເຂົ້າໃຈທາງດ້ານວິສະວະກຳທີ່ຊ່ວຍປະຢັດຄ່າໃຊ້ຈ່າຍສ່ວນປະກອບ 20% ໃຫ້ທ່ານ:
ໃນລະຫວ່າງການເຊື່ອມຕໍ່ Star, ແຕ່ລະຂົດລວດຂອງມໍເຕີມີກະແສໄຟຟ້າພຽງແຕ່ 1/√3 ຂອງກະແສໄຟຟ້າເຟດ. ນີ້ຫມາຍຄວາມວ່າ:
- K2 (ຄອນແທັກເຕີ Star) ສາມາດຖືກຈັດອັນດັບໄດ້ທີ່ 58% ຂອງມໍເຕີ FLC
- K3 (ຄອນແທັກເຕີ Delta) ຕ້ອງກົງກັບມໍເຕີ FLC ເພາະວ່າມັນປ່ຽນພາຍໃຕ້ການໂຫຼດເຕັມທີ່
ຕົວຢ່າງສຳລັບມໍເຕີ 30kW/400V (FLC = 57A):
- K1 & K3: ຄອນແທັກເຕີ 65A (ປະເພດ AC3)
- K2: ຄອນແທັກເຕີ 40A ແມ່ນພຽງພໍ (57A × 0.58 = 33A)
ຄວາມເຂົ້າໃຈ ປະເພດການນຳໃຊ້ຄອນແທັກເຕີ AC3 ແມ່ນສິ່ງທີ່ສໍາຄັນຢູ່ທີ່ນີ້—ຢ່າໃຊ້ຄອນແທັກເຕີທີ່ຖືກຈັດອັນດັບ AC1 ສໍາລັບການເລີ່ມຕົ້ນມໍເຕີ.
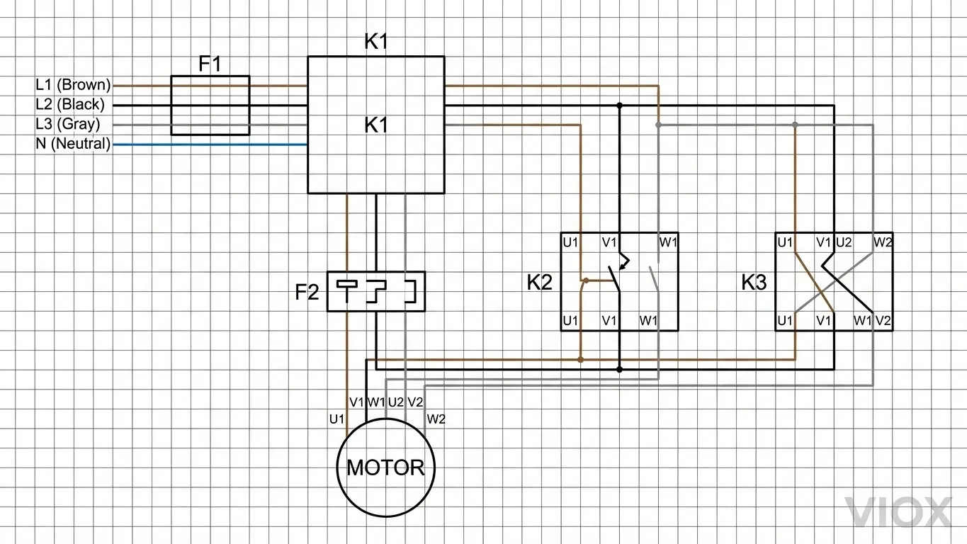
ໄດອາແກຣມສາຍໄຟຄົບຊຸດ
ວົງຈອນພະລັງງານ (ການເຊື່ອມຕໍ່ 3 ເຟດ)

ໝາຍເຫດສາຍໄຟທີ່ສຳຄັນ:
- ຂົ້ວຕໍ່ມໍເຕີ U2, V2, W2 (ປາຍຂົດລວດ) ຕ້ອງສາມາດເຂົ້າເຖິງໄດ້—ມາດຕະຖານສຳລັບມໍເຕີທີ່ຖືກຈັດອັນດັບ >5.5kW
- ຢ່າປິດ K2 ແລະ K3 ພ້ອມກັນ—ສິ່ງນີ້ສ້າງການລັດວົງຈອນຂ້າມເຟດ
- ໂອເວີໂຫຼດຄວາມຮ້ອນ F2 ຕ້ອງປົກປ້ອງເສັ້ນທາງທົ່ວໄປ (ລະຫວ່າງ K1 ແລະ ມໍເຕີ), ບໍ່ແມ່ນຂົດລວດແຕ່ລະອັນ
ວົງຈອນຄວບຄຸມ (ໂລຈິກແຮງດັນໄຟຟ້າຕ່ຳ)

ລຳດັບໂລຈິກຄວບຄຸມ:
- ກົດ START: K1 ເຮັດວຽກ → ໜ້າສຳຜັດຊ່ວຍຂອງ K1 (13-14) ລັອກ → K2 ເຮັດວຽກ (ໂໝດ Star)
- ຫຼັງຈາກການຊັກຊ້າຂອງເຄື່ອງຈັບເວລາ: ໜ້າສຳຜັດ K1T ປ່ຽນ → K2 ບໍ່ເຮັດວຽກ, K3 ເຮັດວຽກ (ໂໝດ Delta)
- ກົດ STOP: K1 ບໍ່ເຮັດວຽກ → ວົງຈອນທັງໝົດຣີເຊັດ
ມາດຕະການປ້ອງກັນການເຊື່ອມຕໍ່ກັນ:
- ໜ້າສຳຜັດປິດຕາມປົກກະຕິຂອງ K2 (21-22) ເປັນຊຸດກັບຂົດລວດ K3
- ໜ້າສຳຜັດປິດຕາມປົກກະຕິຂອງ K3 (21-22) ເປັນຊຸດກັບຂົດລວດ K2
- ສິ່ງນີ້ຮັບປະກັນຄວາມເປັນໄປບໍ່ໄດ້ທາງກົນຈັກຂອງການປິດພ້ອມກັນ
ສຳລັບການເບິ່ງລາຍລະອຽດຂອງ ຫຼັກການສາຍໄຟຣີເລຈັບເວລາ, ເບິ່ງຄູ່ມືສະເພາະຂອງພວກເຮົາ.
ຄູ່ມືການກຳນົດຂະໜາດ: ການຄຳນວນໃນໂລກຕົວຈິງ
ພະລັງງານມໍເຕີຕໍ່ການຈັດອັນດັບສ່ວນປະກອບ (400V, 50Hz)
| ກຳລັງໄຟຟ້າຂອງມໍເຕີ | ກະແສໄຟຟ້າເຕັມທີ່ | ການຈັດອັນດັບ K1/K3 | ການຈັດອັນດັບ K2 | Breaker | Thermal Overload |
|---|---|---|---|---|---|
| 15kW | 29A | 32A (AC3) | 20A (AC3) | C40 | 30-32A |
| 22kW | 42A | 50A (AC3) | 25A (AC3) | C63 | 40-44A |
| 30kW | 57A | 65A (AC3) | 40A (AC3) | C80 | 55-60A |
| 45kW | 85A | 95A (AC3) | 50A (AC3) | C125 | 80-88A |
| 55kW | 105A | 115A (AC3) | 65A (AC3) | C160 | 100-110A |
ການຫຼຸດແຮງດັນໄຟຟ້າ: ສຳລັບລະບົບ 380V, ໃຫ້ຄູນກະແສໄຟຟ້າດ້ວຍ 1.05. ສຳລັບ 440V, ໃຫ້ຄູນດ້ວຍ 0.91.
ກົດລະບຽບການຕັ້ງຄ່າເຄື່ອງຈັບເວລາໂດຍຫຍໍ້
ການປ່ຽນລະຫວ່າງ Star → Delta ຕ້ອງເກີດຂຶ້ນ ຫຼັງຈາກມໍເຕີບັນລຸຄວາມໄວທີ່ໄດ້ຈັດອັນດັບ 85-90% (ໂດຍທົ່ວໄປ 5-15 ວິນາທີ ຂຶ້ນກັບຄວາມແຮງຂອງການໂຫຼດ):
- ການໂຫຼດເບົາ (ພັດລົມ, ປັ໊ມ centrifugal): 5-8 ວິນາທີ
- ການໂຫຼດປານກາງ (ສາຍພານລຳລຽງ, ເຄື່ອງອັດ): 8-12 ວິນາທີ
- ການໂຫຼດໜັກ (ເຄື່ອງບົດ, ປັ໊ມລູກສູບ): 12-15 ວິນາທີ
ຄຳເຕືອນ: ການປ່ຽນໄວເກີນໄປເຮັດໃຫ້ເກີດກະແສໄຟຟ້າຂັດຂ້ອງຂັ້ນສອງ (4-5× FLC) ເຊິ່ງເຮັດໃຫ້ຈຸດປະສົງເສຍໄປ. ຕິດຕາມກວດກາຄວາມໄວຂອງມໍເຕີດ້ວຍເຄື່ອງວັດແທກຄວາມໄວໃນລະຫວ່າງການເລີ່ມຕົ້ນ.
ຍຸດທະສາດການເລືອກສ່ວນປະກອບ
ເມື່ອໃດຄວນເລືອກ Contactor ແຕ່ລະປະເພດ
ຄວາມເຂົ້າໃຈ ຄວາມແຕກຕ່າງລະຫວ່າງ contactors ແລະ relays ແມ່ນພື້ນຖານ, ແຕ່ນີ້ແມ່ນຄໍາແນະນໍາສະເພາະສໍາລັບມໍເຕີ:
ປະເພດ AC3 (ການປ່ຽນມໍເຕີ):
- ຄວາມສາມາດໃນການຕັດ: 6-10× ກະແສໄຟຟ້າທີ່ໄດ້ຈັດອັນດັບ
- ອາຍຸການໃຊ້ງານໄຟຟ້າ: 100,000-200,000 ຄັ້ງ
- ໃຊ້ສໍາລັບ: K1, K2, K3 ໃນເຄື່ອງເລີ່ມມໍເຕີທັງໝົດ
ປະເພດ AC1 (ການໂຫຼດແບບຕ້ານທານ):
- ຄວາມສາມາດໃນການຕັດ: ພຽງແຕ່ 1.5× ກະແສໄຟຟ້າທີ່ໄດ້ຈັດອັນດັບ
- ຢ່າໃຊ້ສໍາລັບການເລີ່ມຕົ້ນມໍເຕີ—ໜ້າສຳຜັດຈະເຊື່ອມຫຼັງຈາກເລີ່ມຕົ້ນ 50-100 ຄັ້ງ
ຂະໜາດການໂຫຼດເກີນຄວາມຮ້ອນ
Relays ເກີນຄວາມຮ້ອນ ຕ້ອງຖືກຕັ້ງເປັນ ກະແສໄຟຟ້າຂອງປ້າຍຊື່ມໍເຕີ, ບໍ່ແມ່ນການຈັດອັນດັບ contactor. ຄວາມຜິດພາດທົ່ວໄປ:
- ❌ ການຕັ້ງຄ່າເປັນ 1.25× motor FLC (ນີ້ແມ່ນຂະໜາດຂອງ breaker, ບໍ່ແມ່ນ overload)
- ❌ ການໃຊ້ overloads ທີ່ປະສົມປະສານກັບ contactor ໂດຍບໍ່ມີການປັບແຍກຕ່າງຫາກ
- ✅ ຊ່ວງທີ່ສາມາດປັບໄດ້ກວມເອົາ 90-110% ຂອງກະແສໄຟຟ້າຂອງປ້າຍຊື່
- ✅ Class 10 trip ສໍາລັບມໍເຕີທີ່ມີເວລາເລີ່ມຕົ້ນປົກກະຕິ (<10s)

ຕາຕະລາງປຽບທຽບ: Star-Delta vs. ທາງເລືອກອື່ນ
| ພາລາມິເຕີ | DOL Starter | Star-Delta Starter | VFD (ຄວາມໄວຄົງທີ່) | Soft Starter |
|---|---|---|---|---|
| ກະແສເລີ່ມຕົ້ນ | 5-8× FLC | 1.8-2.5× FLC | 1.5-2× FLC | 2-4× FLC |
| ແຮງບິດເລີ່ມຕົ້ນ | 100% | 33% (ອາດຈະເຮັດໃຫ້ການໂຫຼດໜັກລົ້ມເຫຼວ) | 100% | 50-80% |
| ຄ່າໃຊ້ຈ່າຍສ່ວນປະກອບ (30kW) | $65 | $203 | $850+ | $420 |
| ເວລາຕິດຕັ້ງ | 2 ຊົ່ວໂມງ | 4 ຊົ່ວໂມງ | 6 ຊົ່ວໂມງ | 3 ຊົ່ວໂມງ |
| ຈຸດທີ່ມັກຈະເກີດຄວາມລົ້ມເຫຼວ | ບໍ່ມີ (ງ່າຍດາຍ) | Timer relay, K2/K3 contacts | Power module, PCB | Thyristor, ພັດລົມເຮັດຄວາມເຢັນ |
| ຮາໂມນິກສ໌ (Harmonics) | ບໍ່ມີ | ບໍ່ມີ | 15-40% THD (ຕ້ອງການຟິລເຕີ) | ໜ້ອຍທີ່ສຸດ |
| ຄວາມຖີ່ຂອງການບໍາລຸງຮັກສາ | ປະຈໍາປີ | ປະຈໍາປີ | ປະຈໍາໄຕມາດ | ເຄິ່ງປີ |
| ຂໍ້ກໍານົດສາຍໄຟມໍເຕີ | 6-core (3+PE) | 6-core (6+PE) | 4-core (3+PE) | 4-core (3+PE) |
| ຄໍາຮ້ອງສະຫມັກທີ່ດີທີ່ສຸດ | <7.5kW ຫຼື inrush ບໍ່ຈຳກັດ OK | 7.5-75kW ຄວາມໄວຄົງທີ່ | ຄວາມໄວປ່ຽນແປງທີ່ສໍາຄັນ | ບູລິມະສິດການເລັ່ງແບບຄ່ອຍເປັນຄ່ອຍໄປ |
ການວິເຄາະຕົ້ນທຶນ-ຜົນປະໂຫຍດ (TCO 5 ປີສໍາລັບມໍເຕີ 30kW):
- Star-Delta: $203 ລ່ວງໜ້າ + $50/ປີ ຄ່າບຳລຸງຮັກສາ = $453 ທັງໝົດ
- VFD: $850 ລ່ວງໜ້າ + $180/ປີ ຄ່າບຳລຸງຮັກສາ + $200 ຟິລເຕີຮາໂມນິກສ໌ = $2,150 ທັງໝົດ
ສໍາລັບການນໍາໃຊ້ຄວາມໄວຄົງທີ່, Star-Delta ໃຫ້ປະຢັດຄ່າໃຊ້ຈ່າຍ 79% ໂດຍບໍ່ມີການປະນີປະນອມດ້ານປະສິດທິພາບ.
ຄວາມຜິດພາດທົ່ວໄປ & ການແກ້ໄຂບັນຫາ
ຂໍ້ຜິດພາດໃນການອອກແບບທີ່ເຮັດໃຫ້ເກີດຄວາມລົ້ມເຫຼວ
1. ການຊັກຊ້າຂອງເຄື່ອງຈັບເວລາຜິດ (40% ຂອງບັນຫາພາກສະໜາມ)
ອາການ: ກະແສໄຟຟ້າແຮງສູງໃນລະຫວ່າງການປ່ຽນ Star → Delta, ການຕັດວົງຈອນທີ່ບໍ່ຈໍາເປັນ.
ສາເຫດຫຼັກ: ເຄື່ອງຈັບເວລາຕັ້ງ <5 ວິນາທີໃນການໂຫຼດ inertia ສູງ. ຄວາມໄວຂອງມໍເຕີພຽງແຕ່ຮອດ 60-70% ກ່ອນທີ່ຈະປ່ຽນ.
ແກ້ໄຂ: ຂະຫຍາຍເປັນ 12-15 ວິນາທີ. ກວດສອບດ້ວຍ clamp meter ໃນລະຫວ່າງການປ່ຽນ - ກະແສໄຟຟ້າຄວນຫຼຸດລົງເປັນ 1.2× FLC ກ່ອນທີ່ຈະປ່ຽນ.
2. Interlocks ຫາຍໄປ (25% ຂອງຄວາມລົ້ມເຫຼວໃນການເລີ່ມຕົ້ນ)
ອາການ: ສຽງດັງ, ຟິວຂາດ, contactors ເສຍຫາຍ.
ສາເຫດຫຼັກ: ທັງ K2 ແລະ K3 ປິດພ້ອມກັນເນື່ອງຈາກ interlock ກົນຈັກ/ໄຟຟ້າຫາຍໄປ.
ແກ້ໄຂ:
- ເພີ່ມ contact auxiliary ປົກກະຕິປິດ ດັ່ງທີ່ສະແດງຢູ່ໃນແຜນວາດຄວບຄຸມ
- ພິຈາລະນາ contactors ທີ່ມີ interlocks ກົນຈັກໃນຕົວ (ຊຸດ VIOX VX-CJX2-IK)
3. Star Contactor ຂະໜາດນ້ອຍເກີນໄປ (15% ຂອງຄວາມລົ້ມເຫຼວກ່ອນໄວອັນຄວນ)
ອາການ: K2 contacts ເຊື່ອມຫຼັງຈາກ 6-12 ເດືອນ.
ສາເຫດຫຼັກ: ໃຊ້ 50% motor FLC ແທນກົດລະບຽບ 58%. ຂ້ອນຂ້າງໜ້ອຍໃນລະຫວ່າງການເລີ່ມຕົ້ນເຢັນ.
ແກ້ໄຂ: ຍົກລະດັບ K2 ເປັນຂະໜາດມາດຕະຖານຕໍ່ໄປ. ສໍາລັບມໍເຕີ 57A, ໃຊ້ contactor 40A (ບໍ່ແມ່ນ 32A).
4. ມໍເຕີບໍ່ເຂົ້າກັນໄດ້ກັບ Star-Delta
ອາການ: Starter ເຮັດວຽກ, ມໍເຕີບໍ່ເລີ່ມຕົ້ນ.
ສາເຫດຫຼັກ: Motor terminals ພຽງແຕ່ເອົາ U1, V1, W1 (ການຕັ້ງຄ່າ Delta ເທົ່ານັ້ນ).
ແກ້ໄຂ: ກວດສອບປ້າຍຊື່ມໍເຕີສະແດງ “Δ/Y” ຫຼື “400V/690V”. ຖ້າບໍ່ແມ່ນ, Star-Delta ເປັນໄປບໍ່ໄດ້ - ໃຊ້ soft starter ແທນ.
ແຜນວາດການວິນິດໄສ

ຖາມເລື້ອຍໆ
ຄວາມແຕກຕ່າງລະຫວ່າງການເລີ່ມຕົ້ນແບບ Star-Delta ແລະ DOL ແມ່ນຫຍັງ?
Direct-On-Line (DOL) ເຊື່ອມຕໍ່ມໍເຕີດ້ວຍແຮງດັນໄຟຟ້າເຕັມທີ່ທັນທີ, ດຶງກະແສໄຟຟ້າ 5-8× ທີ່ໄດ້ຮັບການຈັດອັນດັບ. Star-Delta ເລີ່ມຕົ້ນມໍເຕີດ້ວຍແຮງດັນໄຟຟ້າ 58% (1/√3), ຈໍາກັດ inrush ເປັນ 1.8-2.5× FLC. ການແລກປ່ຽນ: Star-Delta ໃຫ້ພຽງແຕ່ 33% starting torque, ດັ່ງນັ້ນມັນຈະບໍ່ເຮັດວຽກສໍາລັບການໂຫຼດ inertia ສູງເຊັ່ນ: conveyors ໂຫຼດຫຼື piston compressors.
ຂ້ອຍສາມາດໃຊ້ລະບົບເລີ່ມຕົ້ນແບບດາວ-ເດນຕາ (Star-Delta) ສໍາລັບມໍເຕີທຸກຂະໜາດໄດ້ບໍ?
ຊ່ວງປະຕິບັດ: 7.5kW ຫາ 75kW. ຕ່ຳກວ່າ 7.5kW, DOL ແມ່ນພຽງພໍແລະລາຄາຖືກກວ່າ. ສູງກວ່າ 75kW, ຄວາມກົດດັນກົນຈັກຂອງການປ່ຽນ Star → Delta ກາຍເປັນບັນຫາ - VFDs ຫຼື auto-transformer starters ແມ່ນມັກ. ນອກຈາກນັ້ນ, ມໍເຕີຕ້ອງມີ ຫົກ terminals ທີ່ສາມາດເຂົ້າເຖິງໄດ້ (U1/U2, V1/V2, W1/W2).
ຄວນຕັ້ງເວລາຂອງເຄື່ອງຈັບເວລາ Star-Delta ດົນປານໃດ?
ກົດລະບຽບທົ່ວໄປ: 5-15 ວິນາທີ, ແຕ່ກວດສອບໃນລະຫວ່າງການເລີ່ມຕົ້ນ:
- Clamp meter ຢູ່ terminal ມໍເຕີໃດນຶ່ງໃນລະຫວ່າງການເລີ່ມຕົ້ນ
- ກະແສໄຟຟ້າຄວນຫຼຸດລົງຈາກຈຸດສູງສຸດຂອງການເລີ່ມຕົ້ນເປັນ 1.2-1.5× FLC ກ່ອນທີ່ເຄື່ອງຈັບເວລາຈະໝົດອາຍຸ
- ຖ້າກະແສໄຟຟ້າຍັງສູງໃນເວລາປ່ຽນ, ໃຫ້ຂະຫຍາຍເຄື່ອງຈັບເວລາອອກໄປ 2-3 ວິນາທີ
ການໂຫຼດເບົາ (ພັດລົມ, ປັ໊ມ centrifugal): 5-8s
ການໂຫຼດປານກາງ (conveyors, compressors): 8-12s
ການໂຫຼດໜັກ (crushers, piston pumps): 12-15s
ຈະເກີດຫຍັງຂຶ້ນ ຖ້າ contactor star ແລະ delta ປິດພ້ອມກັນ?
ວົງຈອນສັ້ນທັນທີ. L1, L2, L3 ຖືກເຊື່ອມຕໍ່ໂດຍກົງຜ່ານ motor windings, ສ້າງຄວາມຜິດພາດ phase-to-phase. ນີ້ຈະ:
- ເຊື່ອມ contacts contactor ເກີນການສ້ອມແປງ
- Trip upstream breakers (ຖ້າຂະໜາດຖືກຕ້ອງ)
- ອາດຈະທໍາລາຍ insulation ຂອງມໍເຕີຈາກກະແສໄຟຟ້າຜິດພາດ (10-20kA)
ການປ້ອງກັນ: ໃຊ້ electrical interlocks ສະເໝີ (NC auxiliary contacts) ແລະ ສາຍກັນກົນຈັກ ຖ້າມີໃຫ້ໃຊ້.
ຫຍັງເປັນສາເຫດໃຫ້ສະຕາເຕີແບບດາວ-ເດນຕາຂອງຂ້ອຍຕັດເຄື່ອງຕັດໄຟໃນລະຫວ່າງການປ່ຽນລະຫວ່າງສະຕາແລະເດນຕາ?
ສອງສາເຫດທົ່ວໄປ:
1. ເວລານັບຖອຍຫຼັງສັ້ນເກີນໄປ: ມໍເຕີຍັງເລັ່ງ (ຄວາມໄວ 70-80%) ເວລາປ່ຽນ. ການເຊື່ອມຕໍ່ຄືນໃໝ່ຢ່າງກະທັນຫັນຢູ່ Delta ສ້າງກະແສໄຟຟ້າແຮງສູງຂຶ້ນ 3-4 ເທົ່າ. ແກ້ໄຂ: ຂະຫຍາຍເວລານັບຖອຍຫຼັງເປັນ 12-15 ວິນາທີ.
2. ຄອນແທັກເຕີ Star ຕິດກັນ: ຖ້າ K2 ບໍ່ເປີດ, ການປ່ຽນໄປ K3 ສ້າງເງື່ອນໄຂການລັດວົງຈອນດັ່ງກ່າວຂ້າງເທິງ. ແກ້ໄຂ: ປ່ຽນ K2, ກວດສອບວ່າເປັນຫຍັງມັນຈຶ່ງຕິດກັນ (ຂະໜາດນ້ອຍເກີນໄປ? ຂີ້ຝຸ່ນເຂົ້າ?).
ສະຕາດເຕີ Star-Delta ສາມາດຮອງຮັບມໍເຕີປີ້ນກັບໄດ້ບໍ?
ບໍ່ໄດ້ໂດຍກົງ. ສະຕາດເຕີ Star-Delta ມາດຕະຖານໃຫ້ການຄວບຄຸມທິດທາງດຽວເທົ່ານັ້ນ. ສໍາລັບການປີ້ນກັບ:
- ເພີ່ມ ຄູ່ຄອນແທັກເຕີ ໄປໜ້າ/ປີ້ນກັບ ກ່ອນວົງຈອນ Star-Delta
- ຮັບປະກັນການກັນກົນຈັກ/ໄຟຟ້າລະຫວ່າງໄປໜ້າ ແລະ ປີ້ນກັບ
- ນີ້ເພີ່ມຄອນແທັກເຕີອີກ 2 ຕົວ (ໂດຍທົ່ວໄປແມ່ນຂະໜາດ 25A-32A)
ເບິ່ງຄູ່ມືຂອງພວກເຮົາກ່ຽວກັບ ວົງຈອນຄວບຄຸມມໍເຕີ ສໍາລັບເຫດຜົນການປີ້ນກັບ.
ອາຍຸການໃຊ້ງານປົກກະຕິຂອງສ່ວນປະກອບສະຕາດເຕີ Star-Delta ແມ່ນເທົ່າໃດ?
ອາຍຸການໃຊ້ງານໄຟຟ້າ (ກ່ອນການປ່ຽນຄອນແທັກ):
- ຄອນແທັກເຕີ (K1, K3): 100,000-200,000 ຄັ້ງ (ໜ້າທີ່ AC3)
- ຄອນແທັກເຕີ Star (K2): 150,000-300,000 ຄັ້ງ (ຄວາມກົດດັນຕໍ່າກວ່າ)
- ຣີເລເວລານັບຖອຍຫຼັງ: 10-15 ປີ (ສະຖານະແຂງ) ຫຼື 5-8 ປີ (ໄຟຟ້າກົນຈັກ)
- ໂຫຼດເກີນຄວາມຮ້ອນ: 15-20 ປີ (ບໍ່ຄ່ອຍເສຍຫາຍເວັ້ນເສຍແຕ່ວ່າໂຫຼດເກີນຢ່າງຮ້າຍແຮງ)
ອາຍຸການໃຊ້ງານກົນຈັກ: ຄອນແທັກເຕີສາມາດຮອງຮັບການເຮັດວຽກທີ່ບໍ່ມີໂຫຼດໄດ້ 1-5 ລ້ານຄັ້ງ. ປັດໄຈຈໍາກັດແມ່ນສະເໝີການເກີດປະກາຍໄຟຟ້າໃນລະຫວ່າງການປ່ຽນມໍເຕີ.
ສະຫຼຸບ: ເມື່ອ Star-Delta ເໝາະສົມ
ສໍາລັບ ມໍເຕີຄວາມໄວຄົງທີ່ລະຫວ່າງ 7.5kW ແລະ 75kW, ການເລີ່ມຕົ້ນ Star-Delta ສະເໜີຄວາມສົມດູນທີ່ດີທີ່ສຸດຂອງຄ່າໃຊ້ຈ່າຍ, ຄວາມໜ້າເຊື່ອຖື, ແລະການຫຼຸດຜ່ອນກະແສໄຟຟ້າເຂົ້າ. ມັນມີລາຄາຖືກກວ່າ VFDs, ສ້າງຄວາມກົມກຽວກັນເປັນສູນ, ແລະໃຊ້ສ່ວນປະກອບສິນຄ້າທີ່ມີຢູ່ທົ່ວໂລກ.
ເມື່ອໃດຄວນເລືອກ Star-Delta:
- ✅ ການນຳໃຊ້ຄວາມໄວຄົງທີ່ (ປ້ຳ, ພັດລົມ, ເຄື່ອງອັດ)
- ✅ ຂໍ້ຈຳກັດດ້ານງົບປະມານຫ້າມ VFDs
- ✅ ຂໍ້ຈຳກັດຂອງສາທາລະນູປະໂພກໃນກະແສໄຟຟ້າເຂົ້າ >3 ເທົ່າຂອງມໍເຕີ FLC
- ✅ ມໍເຕີມີຫົກປາຍສາຍທີ່ສາມາດເຂົ້າເຖິງໄດ້ (ການຕັ້ງຄ່າ Δ/Y)
ເມື່ອໃດຄວນຫຼີກລ່ຽງ Star-Delta:
- ❌ ຕ້ອງການແຮງບິດເລີ່ມຕົ້ນສູງ (>50% FLT)
- ❌ ຕ້ອງການການເຮັດວຽກດ້ວຍຄວາມໄວປ່ຽນແປງໄດ້
- ❌ ມໍເຕີ 75kW (ໃຊ້ສະຕາດເຕີອ່ອນ/VFD)
ສໍາລັບຄໍາແນະນໍາການເລືອກສ່ວນປະກອບທີ່ສົມບູນ, ອ້າງອີງເຖິງຂອງພວກເຮົາ ຕາຕະລາງຂະໜາດຂອງເຄື່ອງຕັດວົງຈອນ ແລະ ຄອນແທັກເຕີ—ແລະຕິດຕໍ່ VIOX ສໍາລັບ BOM ສະເພາະໂຄງການທີ່ມີລາຄາຈໍານວນຫຼາຍ.
