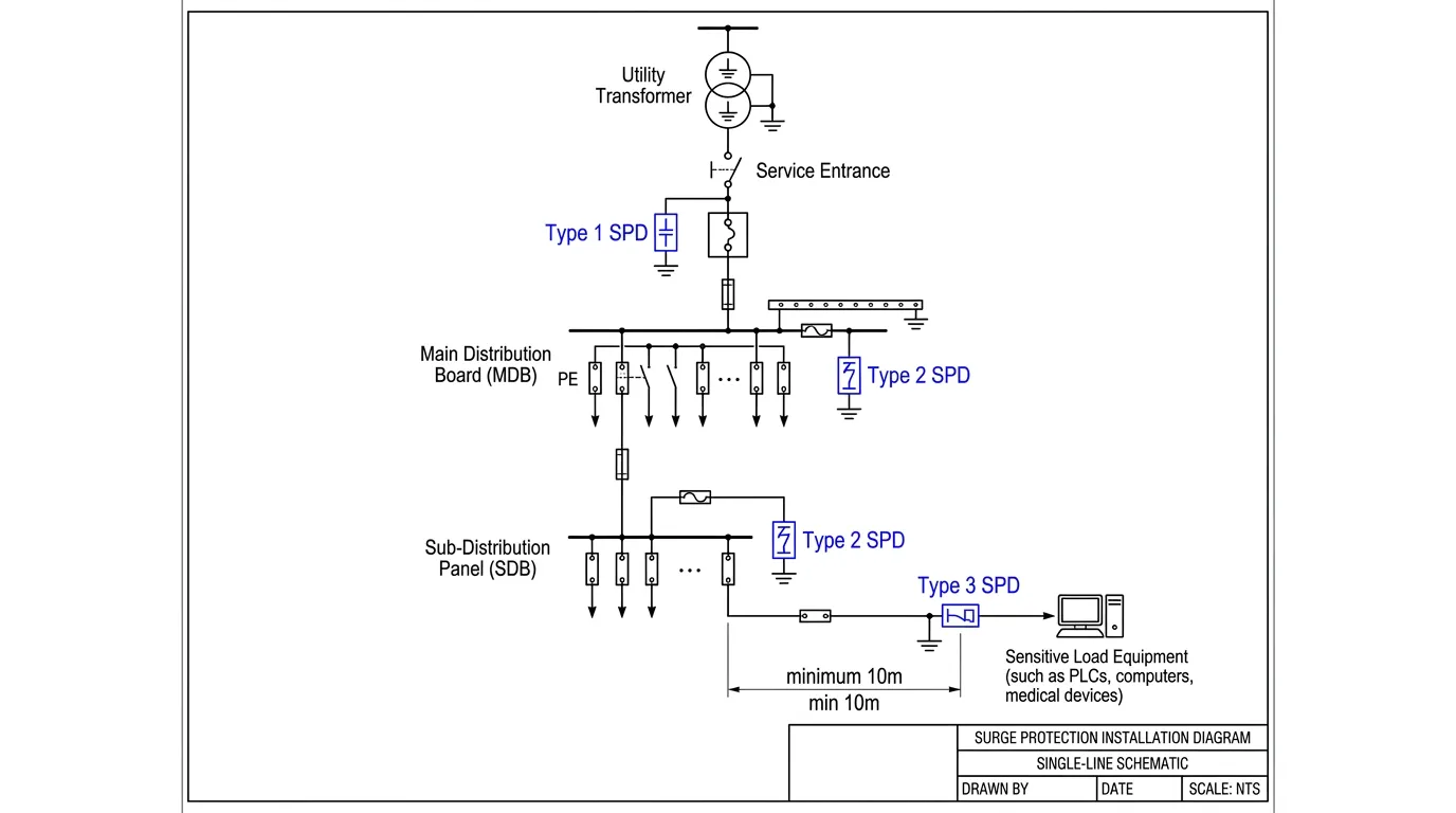
A három fő típusa SPD a 1. típusú EPD, 2. típusú EPD, és 3. típusú egységes európai parlamenti dokumentum. A különbség köztük nem csupán a névleges érték vagy a költség kérdése – ezt az határozza meg, hogy az egyes SPD-k hol vannak telepítve az elektromos rendszerben, és milyen típusú túlfeszültség-energiát képesek kezelni..
- 1. típusú EPD A szervizbejáratnál vagy a felfelé irányuló védelmi ponton van telepítve, nagy energiájú külső túlfeszültségeket kezelve.
- 2. típusú EPD Elosztó panelekbe és al-elosztó táblákba van telepítve, és a belső kisfeszültségű rendszerek fő védelmi rétegeként szolgál.
- 3. típusú egységes európai parlamenti dokumentum Érzékeny berendezések közelébe van telepítve, és használati helyi védelmet nyújt a maradék túlfeszültség-energia ellen.
Ezeket a besorolásokat nemzetközi és nemzeti szabványok határozzák meg – beleértve a IEC 61643-11 és ANSI/UL 1449 (NEC) – és minden típust különböző túlfeszültség-hullámformákkal tesztelnek, amelyek tükrözik a rendeltetésüket. Sok telepítésben a három típus együttműködik egy összehangolt, rétegzett védelmi stratégiaként ahelyett, hogy helyettesítenék egymást.

A legfontosabb tudnivalók
- 1. típusú EPD Az első védelmi vonal, ahol az épület külső túlfeszültség-energiát kap, 10/350 µs hullámformával tesztelve.
- 2. típusú EPD A leggyakoribb panel szintű túlfeszültség-védelmi eszköz a kisfeszültségű telepítésekben, 8/20 µs hullámformával tesztelve.
- 3. típusú egységes európai parlamenti dokumentum Védi az érzékeny végberendezéseket a maradék túlfeszültségek ellen a használati helyen.
- Ha a cél az épület vagy a panel széles körű védelme, 2. típusú EPD általában a központi eszköz.
- Ha a cél a végső berendezés szintű védelem, 3. típusú egységes európai parlamenti dokumentum elengedhetetlen.
- A legjobb tervek több SPD típust használnak rétegzett elrendezésben, megfelelő energia-koordinációval.
SPD típusok egy pillantással
| SPD típus | Telepítési pont | Védelmi szerep | Teszt hullámforma | Tipikus pozíció |
|---|---|---|---|---|
| 1. típusú EPD | Szervizbejárat vagy a telepítés eredete | Kezeli a nagy energiájú bejövő túlfeszültségeket (villám, közmű kapcsolás) | 10/350 µs | Felfelé irányuló réteg |
| 2. típusú EPD | Fő elosztó tábla vagy al-panel | Védi a belső elosztó rendszert a tranziens túlfeszültség ellen | 8/20 µs | Panel réteg |
| 3. típusú egységes európai parlamenti dokumentum | Érzékeny berendezések közelében | Védi a végberendezéseket a maradék túlfeszültség-energiától | 1,2/50 µs – 8/20 µs kombináció | Használati helyi réteg |
Mit jelentenek a három SPD típus
A besorolása 1. típus, 2. típus, és 3. típus alapvetően az alkalmazási szerepről és a telepítési helyről szól – nem a termék méretéről vagy árszintjéről.
A NEC (Országos Villamos Szabályzat) és ANSI/UL 1449, szerint a túlfeszültség-védelmi eszközöket típus szerint jelölik attól függően, hogy az elektromos rendszeren belül hol csatlakoznak, és milyen túlfeszültség-környezetet várnak el tőlük. A IEC 61643-11 szabvány egy párhuzamos osztályozási rendszert használ, amely mind a névhasználatban, mind a telepítési logikában szorosan igazodik.
Ezért a 3. típusú SPD-t soha nem szabad a szervizbejárati védelem helyettesítőjeként kezelni, és az 1. típusú SPD önmagában nem jelenti automatikusan azt, hogy az érzékeny downstream elektronika teljesen védett. Minden típust egy adott pozícióra terveztek és teszteltek a védelmi láncban.
A legtöbb mérnök és vásárló számára a gyakorlati kérdés a következőre redukálódik:
- Melyik SPD típus tartozik a szervizbejárathoz?
- Melyik SPD típus tartozik a panelbe?
- Melyik SPD típus tartozik a berendezés közelébe?
Pontosan így kell értelmezni és specifikálni a három típust.

1. típusú SPD magyarázata
A 1. típusú EPD Az elektromos telepítés eredeténél van telepítve – jellemzően a szerviztranszformátor szekunder oldala és a szervizbejárati túláramvédelmi eszköz vonali oldala (vagy terhelési oldala) között.
Mit csinál egy 1. típusú SPD
Az 1. típusú SPD elsődleges feladata a nagy energiájú túlfeszültség-áramok elfogása és elvezetése, amelyek külső forrásokból lépnek be a telepítésbe. Jellemzője, hogy képes ellenállni a 10/350 µs áramhullámformának, amely egy közvetlen vagy közeli villámcsapáshoz kapcsolódó hosszú időtartamú, nagy energiájú impulzust szimulál. Ez a hullámforma körülbelül 20-szor több energiát tartalmaz, mint az azonos csúcsáramú 8/20 µs hullámforma, ezért csak a valódi 1. típusú SPD-ket tervezték úgy, hogy katasztrofális meghibásodás nélkül túléljék azt.
Az 1. típusú SPD jellemzően a következőkhöz kapcsolódik:
- Közvetlen és közvetett villám túlfeszültség környezetek
- Bejövő tápellátási oldali túlfeszültség kitettség a felsővezetékekről
- Külső villámvédelmi rendszerrel (LPS) védett telepítések
- Közmű kondenzátor bank kapcsolási események a tápellátó hálózaton
Hol használják az 1. típusú SPD-t
A tipikus 1. típusú SPD alkalmazások a következők:
- Terhelési oldal, elosztó panelek – a fő leválasztó előtt vagy után, a szabványtól és a rendszer kialakításától függően
- Nagyobb villámhatásnak kitett épületek, különösen azok, amelyek felsővezetékes tápellátással rendelkeznek
- Főelosztó táblák a bejövő közműellátás közelében
- Ipari létesítmények, kórházak és adatközpontok, amelyek teljes kaszkádvédelmet igényelnek
- Olyan létesítmények, ahol külső villámvédelmi rendszer vagy hálós kalitka található
Per UL 1449, Az 1. típusú SPD állandóan csatlakoztatva van, és a szolgáltató transzformátor szekunder oldala és a szolgáltató berendezés túláramvédelmi eszközének vonali oldala közé van beépítve. Fontos, hogy az 1. típusú eszközök általában kettős besorolásúak, ami azt jelenti, hogy a terhelési oldalon is telepíthetők – rugalmasságot biztosítva számukra a 2. típusú csereként a szolgáltató bejáratánál.
Miért fontos az 1. típusú SPD?
Ha a rendszert erős bejövő túlfeszültség éri – különösen villámcsapás vagy felsővezetékes közművezetékek felől –, az 1. típusú SPD biztosítja az alapvető első védelmi vonalat. Ez a felfelé irányuló túlfeszültség-kezelő réteg, amely megakadályozza, hogy a katasztrofális energia bejusson a belső elosztórendszerbe.
Mindazonáltal, az 1. típusú SPD önmagában nem elegendő. Az 1. típusú eszköz feszültségvédelmi szintje (Up) gyakran magasabb, mint amit az érzékeny downstream elektronika elvisel. A downstream panelek és az érzékeny terhelések továbbra is további SPD-koordinációt igényelnek a maradékfeszültség biztonságos szintre csökkentéséhez.
A 2. típusú SPD magyarázata
A 2. típusú EPD a legszélesebb körben specifikált túlfeszültség-védelmi eszköz a kisfeszültségű elektromos berendezésekben. Ez a fő védelmi rendszer minden kisfeszültségű elosztóhálózathoz, az IEC 61643-11 szerint, és a gyakorlati túlfeszültség-védelem tervezésének igáslova.
A 2. típusú SPD-t általában a következő helyeken telepítik:
- Főelosztó táblák (MDB)
- Alelosztó panelek
- Elosztó egységek
- Berendezés- és vezérlőelosztó táblák
Mit csinál egy 2. típusú SPD?
A 2. típusú SPD-t a 8/20 µs áramhullámforma jellemzi, és két fő paraméter határozza meg: Be (névleges kisülési áram) és Imax (maximális kisülési áram). Fő feladata a tranziens túlfeszültségek korlátozása a belső elektromos elosztórendszeren belül – beleértve a következő túlfeszültségeket:
- A felfelé irányuló 1. típusú rétegen áthaladó (maradék villámenergia)
- Belsőleg kapcsolási események által generált (motorindítások, HVAC-ciklusok, relé műveletek)
- Terhelésváltozások vagy hibaelhárítás által kiváltott az épületen vagy létesítményen belül
A 2. típusú SPD feszültségvédelmi szintjének (Up) a következő alatt kell maradnia 2,5 kV az IEC 60664-1 szabványban meghatározott II. kategóriájú berendezések védelme érdekében. Ha két azonos In értékű 2. típusú SPD-t hasonlítunk össze, a nagyobb Imax értékkel rendelkező eszköz nagyobb biztonsági tartalékkal rendelkezik, és nagyobb túlfeszültségeknek is ellenáll károsodás nélkül.
Miért a 2. típusú SPD a legfontosabb gyakorlati SPD?
A legtöbb kereskedelmi, ipari és épületpanel-projekthez, 2. típusú EPD a központi, nem megkerülhető védelmi réteg. Ez az az eszköz, amelyet a legtöbb mérnök és vállalkozó közvetlenül a panel szintjén specifikál, mert a valós elektromos rendszerekben a leggyakoribb és leggyakoribb túlfeszültség-veszélyeket kezeli.
A belsőleg generált túlfeszültségek – kompresszorindításokból, liftmotorokból, változó frekvenciájú hajtásokból és kapcsolóberendezésekből – sokkal gyakoribbak, mint a villámcsapások. A 2. típusú SPD-t kifejezetten arra tervezték és tesztelték, hogy üzemi élettartama során ismételten kezelje ezeket a mindennapi tranziens túlfeszültségeket.
Ez az oka annak is, hogy 2. típusú EPD erős önálló keresési szándékot hordoz. Sok vásárló nem az összes SPD-típust hasonlítja össze – kifejezetten a megfelelő panelre szerelhető SPD-t keresi az elosztótáblájához.
A 2. típusú SPD tipikus alkalmazásai
- Kisfeszültségű főelosztó táblák
- Kereskedelmi épületek alpanelei
- HVAC és liftpanelek
- Motorvezérlő központok (MCC)
- Ipari betápláló és áramköri panelek
- UPS bemeneti és kimeneti védelem
- PV inverter AC oldali panelek
- EV töltőállomás elosztó táblák
- Vezérlőpanelek automatizálási és folyamatberendezésekhez
Mikor kell 2. típusú SPD-t specifikálni?
Ha a projekt kérdése a következők bármelyike, a válasz szinte mindig 2. típusú EPD:
- “Milyen SPD-t telepítsek az elosztópanelbe?”
- “Melyik SPD típus szükséges egy alelosztó táblához?”
- “Mi a szabványos SPD típus a belső energiaelosztás védelméhez?”
- “Melyik SPD véd a kapcsolási túlfeszültségek és a belső tranziens jelenségek ellen?”
Még azokban az épületekben is, ahol földalatti kábelellátás van – ahol a közvetlen villámáram valószínűleg nem jut be a szolgáltatáson keresztül –, a 2. típusú SPD továbbra is elengedhetetlen, mert a belső kapcsolási tranziens jelenségek továbbra is folyamatos veszélyt jelentenek a csatlakoztatott berendezésekre.
A 3. típusú SPD magyarázata
A 3. típusú egységes európai parlamenti dokumentum az érzékeny berendezések közelébe van telepítve, és a túlfeszültség-védelem végső szakaszát biztosítja. Feladata a maradék túlfeszültség csökkentése olyan szintre, amely biztonságos a finom elektronikus alkatrészek számára – miután a felfelé irányuló 1. és 2. típusú eszközök már elnyelték a fő tranziens energiát.
Mit csinál egy 3. típusú SPD?
A 3. típusú SPD-k alacsonyabb kisülési kapacitással rendelkeznek, mint az 1. és 2. típusú eszközök. Nem arra tervezték őket, hogy önmagukban nagy energiájú túlfeszültség-áramokat kezeljenek. Ehelyett finomhangolják a feszültségkorlátozást a felhasználási ponton, védve:
- Elektronikus vezérlőeszközök és PLC-k
- Kommunikációs és hálózati berendezések
- Automatizálási és műszerezési hardver
- IT berendezések, szerverek és adatgyűjtő rendszerek
- Orvosi eszközök és laboratóriumi műszerek
- Egyéb érzékeny végfelhasználói terhelések alacsony impulzusállósággal
Az IEC 61643-11 szerint a 3. típusú SPD-k a 2. típusú SPD kiegészítéseként kell telepíteni — soha nem az egyetlen túlfeszültség-védelemként egy telepítésben. Ezeket a kombinált hullámformával (1,2/50 µs feszültség kombinálva 8/20 µs árammal) és a nyitott áramköri feszültség (Uoc) paraméterrel tesztelik.
Hol használják tipikusan a 3. típusú SPD-t
A tipikus 3. típusú SPD alkalmazások a következők:
- Aljzatba dugható és dugaszolható túlfeszültség-védelem
- Helyi védelem a berendezések csatlakozóinál
- Vezérlőszekrény elektronikája
- Használati helyi védelem szerverszekrényekhez és IT infrastruktúrához
- Védelem az érzékeny mérő- és műszerező eszközök közelében
A minimális vezetőhossz 10 méter (30 láb) az elektromos elosztótól a 3. típusú SPD telepítési pontjáig általában a UL 1449 irányelvek szerint szükséges. Ez a távolság biztosítja a megfelelő impedanciát a felső áramköri SPD és a 3. típusú eszköz között a megfelelő energia koordinációhoz.
Miért fontos a 3. típusú SPD
Még robusztus felső áramköri védelem esetén is az érzékeny eszközhöz érkező feszültség meghaladhatja az impulzusállósági értékét. A kábelhossz, az impedancia és a telepítésen belüli oszcillációs hatások lehetővé tehetik, hogy a maradék tranziens feszültségek olyan szintre emelkedjenek, amelyek idővel lerontják vagy károsítják az elektronikát. A 3. típusú SPD kezeli ezt az utolsó méter problémát.
Ha a projekt kérdése a következő:
- “Milyen típusú SPD-t kell telepíteni az érzékeny berendezések közelébe?”
- “Melyik SPD biztosítja a végső védelmet az elektronikai eszközök számára a terhelési ponton?”
- “Hogyan védhetem meg a vezérlőrendszer alkatrészeit a maradék túlfeszültségektől?”
A válasz 3. típusú egységes európai parlamenti dokumentum, amelyet egy koordinált védelmi rendszer legbelső rétegeként telepítenek.
Műszaki összehasonlítás: 1. típus vs. 2. típus vs. 3. típusú SPD
| Paraméter | 1. típusú EPD | 2. típusú EPD | 3. típusú egységes európai parlamenti dokumentum |
|---|---|---|---|
| Teszt hullámforma | 10/350 µs | 8/20 µs | 1,2/50 µs – 8/20 µs kombináció |
| Főbb jellemzők | Iimp (impulzusáram) | In (névleges) / Imax (maximális) | Uoc (nyitott áramköri feszültség) |
| Energiaelnyelés | Legmagasabb — kezeli a közvetlen villámenergiát | Közepes — kezeli a kapcsolási és maradék túlfeszültségeket | Legalacsonyabb — kezeli a maradék feszültség korlátozást |
| Feszültségvédelmi szint (Up) | Általában ≤ 4 kV | Általában ≤ 2,5 kV | Általában ≤ 1,5 kV |
| Telepítés helye | Szolgáltatói bejárat / eredet | Elosztótábla / al-elosztó | Érzékeny berendezések közelében |
| Önálló használat | Igen, de önmagában nem védi az érzékeny terheléseket | Igen, a leggyakoribb önálló alkalmazás | Nem — ki kell egészíteni a 2. típusú SPD-vel |
| Szabványok | IEC 61643-11 / UL 1449 1. típus | IEC 61643-11 / UL 1449 2. típus | IEC 61643-11 / UL 1449 3. típus |
Miért fontos a hullámforma tesztelés
Az 1. típusú SPD-k tesztelésére használt 10/350 µs hullámforma a villámimpulzus áram lassú emelkedését és elhúzódó időtartamát szimulálja — hatalmas energiát szállítva hosszabb időn keresztül. A 2. típusú SPD-khez használt 8/20 µs hullámforma egy gyorsabb, rövidebb időtartamú túlfeszültséget szimulál, amely tipikus a kapcsolási tranziens feszültségekre és az indukált villámhatásokra.

Ez nem csak egy laboratóriumi megkülönböztetés. Ez közvetlenül meghatározza az egyes SPD-k valós energia kezelési kapacitását. Egy csak 8/20 µs-on tesztelt eszköz nem képes megbízhatóan túlélni egy 10/350 µs esemény tartós energiáját, ezért a 2. típusú SPD-k nem helyettesíthetik az 1. típusú SPD-ket a szolgáltatói bejáratnál villámveszélyes telepítéseken.
1. típus vs. 2. típus vs. 3. típus: Gyors döntési útmutató
| Projekt kérdés | Legjobban illeszkedő SPD típus |
|---|---|
| Melyik SPD tartozik a szolgáltatói bejárathoz? | 1. típusú EPD |
| Melyik SPD a leggyakoribb az elosztótáblákban? | 2. típusú EPD |
| Melyik SPD-t kell az érzékeny berendezések közelébe telepíteni? | 3. típusú egységes európai parlamenti dokumentum |
| Melyik SPD kezeli a villámszintű túlfeszültség energiát? | 1. típusú EPD |
| Melyik SPD a fő táblaszintű védelmi réteg? | 2. típusú EPD |
| Melyik SPD biztosít finomhangolt feszültség korlátozást a terhelésnél? | 3. típusú egységes európai parlamenti dokumentum |
| Melyik SPD adható meg önálló táblaeszközként? | 2. típusú EPD |
| Melyik SPD-t kell mindig kiegészíteni felső áramköri védelemmel? | 3. típusú egységes európai parlamenti dokumentum |
Hogyan működik együtt a három SPD típus
A megfelelően megtervezett telepítésekben a legjobb túlfeszültség-védelmi stratégia rétegzett és koordinált:
- 1. típusú EPD az eredetnél vagy a szolgáltatói bejáratnál elnyeli a külső túlfeszültség energia nagy részét, csökkentve a tranziens feszültséget kilovoltosról alacsonyabb, de még mindig jelentős szintre.
- 2. típusú EPD a fő elosztótáblában vagy al-elosztóban tovább korlátozza a maradék feszültséget és kezeli a belsőleg generált kapcsolási tranziens feszültségeket.
- 3. típusú egységes európai parlamenti dokumentum az érzékeny végberendezések közelében csökkenti a végső maradék feszültséget az elektronika számára biztonságos szintre.

A koordináció elve
Ahhoz, hogy ez a többrétegű rendszer hatékonyan működjön, az SPD-knek minden szakaszban energia-koordináltnak kell lenniük. Ez azt jelenti:
- Minden lefelé irányuló SPD-nek csak azután szabad működésbe lépnie, hogy a felfelé irányuló eszköznek volt ideje elnyelni az elsődleges energiát. Ha egy 3. típusú SPD a 1. típusú eszköz előtt lép működésbe, azt tönkreteheti az az energia, amelynek kezelésére soha nem tervezték.
- Megfelelő kábelhossz és impedancia szükséges az SPD szakaszok között a megfelelő leválasztáshoz. Ezért javasolnak a szabványok minimális távolságokat – például a 3. típusú eszközök esetében a 10 méteres távolságot.
- Ha különböző gyártók SPD-it használja, ellenőrizni kell a koordinációs kompatibilitást. Sok gyártó koordinációs táblázatokat biztosít, vagy azt javasolja, hogy az összes típushoz illeszkedő SPD családokat használjon.
Ahol a többrétegű védelem a legfontosabb
A koordinált háromrétegű megközelítés különösen kritikus a következő esetekben:
- Ipari üzemek nagy motorterheléssel és villámcsapásnak kitett felsővezetékkel
- Kereskedelmi épületek sűrű elektronikus rendszerekkel (BMS, HVAC vezérlők, IT hálózatok)
- Adatközpontok és kórházak ahol a leállás elfogadhatatlan, és a berendezések érzékenysége magas
- Napenergia és megújuló energiaforrások inverterekkel és felügyeleti rendszerekkel
- Külső villámvédelmi rendszerekkel rendelkező létesítmények (LPS), ahol a közvetlen csapás energiáját kezelni kell
A túlfeszültség-védelem alapjainak átfogóbb áttekintéséhez lásd: Mi az a túlfeszültségvédő eszköz (SPD)?.
Hogyan válasszuk ki a megfelelő SPD típust
Válasszon 1. típusú SPD-t, ha:
- A tervezés megköveteli a szervizbejárat túlfeszültség-védelmét a külső, nagy energiájú túlfeszültségek ellen
- A telepítést közvetlen villámcsapásnak kitett felsővezetékek táplálják
- A épületen külső villámvédelmi rendszer (LPS) található
- A projekt egy ipari létesítmény, kórház vagy adatközpont, amely teljes kaszkádvédelmet igényel
- A NEC 230.67 vagy azzal egyenértékű helyi előírások előírják a szervizbejárat túlfeszültség-védelmét
Válasszon 2. típusú SPD-t, ha:
- Védelemre van szükség a fő elosztópanelen vagy az alpanelen belül
- A hangsúly az alacsony feszültségű elosztórendszer védelmén van a kapcsolási tranzienssel szemben
- Az épület földalatti kábelellátással rendelkezik, alacsonyabb külső villámkockázattal
- A panel a projekt elsődleges túlfeszültség-szabályozási pontja
- Az alkalmazás HVAC paneleket, motorvezérlő központokat, UPS rendszereket vagy EV töltőelosztást foglal magában
Válasszon 3. típusú SPD-t, ha:
- A csatlakoztatott terhelés érzékeny elektronikai vagy műszeres berendezéseket tartalmaz
- A panel szintű SPD-k által nyújtott védelem mellett helyi, berendezés szintű védelemre van szükség
- Koordinált, többrétegű védelmi rendszer utolsó szakaszára van szükség
- A vezérlőszekrény elektronikája, az IT berendezések vagy az orvosi eszközök finom feszültségkorlátozást igényelnek
Mikor használjunk együtt több SPD típust
A legtöbb professzionális telepítésnél a válasz nem az, hogy “1. típusú VAGY 2. típusú VAGY 3. típusú” – hanem egy kombináció amelyet a túlfeszültség környezet, a rendszer architektúrája és a berendezés érzékenysége alapján választanak ki. A koordinált, többtípusú megközelítésbe történő befektetés szinte mindig indokolt, ha a berendezés meghibásodásának vagy a leállásnak a költsége meghaladja a megfelelő védelem költségét.
Gyakori hibák az SPD típusok kiválasztásakor
3. típusú SPD használata a fő épületvédelmi eszközként
A 3. típusú SPD alacsony kisülési kapacitással rendelkezik, és nem arra tervezték, hogy elsődleges vagy egyetlen védelmi rétegként működjön. Felfelé irányuló 2. típusú (és adott esetben 1. típusú) védelem nélkül egy 3. típusú eszközt elnyel a túlfeszültség, amelyet nem tud biztonságosan elvezetni.
Feltételezve, hogy az 1. típusú SPD szükségtelenné teszi a lefelé irányuló védelmet
Az 1. típusú SPD kritikus a tömeges túlfeszültség elnyeléséhez, de a feszültségvédelmi szintje (Up) általában túl magas az érzékeny elektronikai eszközök számára. A lefelé továbbított maradékfeszültség még mindig károsíthatja az alacsonyabb impulzusállósági szintre méretezett berendezéseket. A 2. és 3. típusú SPD-kre van szükség a feszültség fokozatos csökkentéséhez.
A 2. típusú SPD szerepének figyelmen kívül hagyása
Sok gyakorlati alacsony feszültségű projektben, a 2. típusú SPD a legfontosabb és univerzálisan szükséges eszköz. Ennek elhagyása az egész belső elosztórendszert és az összes csatlakoztatott berendezést kitenné mind a külső maradék túlfeszültségeknek, mind – ami gyakoribb – a belsőleg generált kapcsolási tranziensnek.
Csak a termékcímke alapján történő választás
A helyes kiválasztás a következőktől függ:
- Telepítési pont az elektromos rendszeren belül
- Túlfeszültség környezet (villámcsapás, kapcsolási tevékenység, hálózat minősége)
- Rendszer architektúra (felsővezetékes vs. földalatti ellátás, panelek közötti távolság)
- Berendezés érzékenysége (a csatlakoztatott terhelések impulzusállósági kategóriája)
Egy olyan termék, amelyen a “túlfeszültség-védő” felirat szerepel, de nincs egyértelmű típusbesorolása az IEC 61643-11 vagy az UL 1449 szabvány szerint, nem értékelhető megfelelően semmilyen konkrét alkalmazásra.
Minden SPD típus felcserélhetőként kezelése
Nem felcserélhetők. Mindegyik típust a tervezett szerepe határozza meg, különböző hullámformákkal szemben tesztelik, és a védelmi lánc egy adott pontjára tervezték. A rossz típus rossz helyre történő telepítése elégtelen védelmet vagy eszközhibát eredményezhet.
Nem összehangolt eszközök keverése különböző gyártóktól
Ha különböző gyártók Type 1, Type 2 és Type 3 SPD-it együtt telepítik anélkül, hogy ellenőriznék az energia koordinációt, a védelmi lánc nem biztos, hogy a tervezett módon fog működni. Mindig ellenőrizze a koordinációs kompatibilitást, vagy használjon összeillő termékcsaládokat.
Belső hivatkozás
A VIOX túlfeszültség-védelmi tudásbázis kapcsolódó témáihoz:
- Mi az a túlfeszültségvédő eszköz (SPD)? — átfogó definíció és áttekintés
- SPD teljes formája az elektromosságban — terminológia és jelentés referencia
- Túlfeszültség-védelmi eszközök előnyei és hátrányai — az SPD előnyeinek és korlátainak kiegyensúlyozott értékelése
- Hogyan válasszuk ki a megfelelő SPD-t napelem rendszerekhez — SPD kiválasztása PV és megújuló energia alkalmazásokhoz
Következtetés
A három fő SPD típusok — Az 1., 2. és 3. típusokat aszerint osztályozzák, hogy hol vannak telepítve, és milyen túlfeszültség-energiát képesek kezelni.
- 1. típusú EPD a szolgáltatói bejáratnál véd, elnyelve a nagy energiájú külső túlfeszültségeket, amelyeket 10/350 µs hullámformán tesztelnek.
- 2. típusú EPD védi a belső elosztórendszert, és a legszélesebb körben specifikált panel szintű SPD, amelyet 8/20 µs hullámformán tesztelnek.
- 3. típusú egységes európai parlamenti dokumentum védi az érzékeny berendezéseket a végső felhasználási ponton, finom feszültségkorlátozást biztosítva a felsőbb szintű védelem kiegészítéseként.
Az SPD típus kiválasztásának helyes megközelítése nem az, hogy megkérdezzük, melyik a “legjobb” önmagában. A helyes kérdés: A rendszer mely pontján van szükség védelemre, és milyen túlfeszültség-környezet van azon a ponton?
Ha a válasz több helyszínt és vegyes berendezésérzékenységet foglal magában, egy összehangolt, többtípusú SPD stratégia biztosítja a legmegbízhatóbb és költséghatékonyabb védelmet.
GYIK
Melyek a túlfeszültség-levezetők három típusa?
A három fő SPD típus 1. típusú EPD, 2. típusú EPD, és 3. típusú egységes európai parlamenti dokumentum, az IEC 61643-11 és az ANSI/UL 1449 szerint osztályozva. Mindegyik típust a telepítési helye és az a túlfeszültség-hullámforma határozza meg, amellyel szemben tesztelik.
Mire használják az 1-es típusú SPD-t?
Az 1. típusú SPD-t a szolgáltatói bejáratnál vagy a létesítmény eredeténél telepítik, hogy felfogja a nagy energiájú külső túlfeszültség-áramokat, különösen a villámcsapáshoz kapcsolódókat. 10/350 µs hullámformával tesztelik.
Mire használják a 2-es típusú SPD-t?
A 2-es típusú SPD-t főelosztó táblákba vagy al-elosztókba szerelik be, hogy megvédjék a belső elektromos elosztórendszert a külső maradványhullámokból és a belső kapcsolási eseményekből származó tranziens túlfeszültségekkel szemben. 8/20 µs hullámformával tesztelik.
Mire használják a 3-as típusú SPD-t?
A 3-as típusú SPD-t érzékeny berendezések közelébe telepítik a koordinált túlfeszültség-védelem végső szakaszaként. Ez csökkenti a maradékfeszültséget az elektronika számára biztonságos szintre, és mindig a 2-es típusú, upstream védelemmel kombinálva kell használni.
Melyik SPD típus a legelterjedtebb az elektromos panelekben?
2. típusú EPD a leggyakoribb és legszélesebb körben specifikált SPD típus az alacsony feszültségű elosztó panelekben világszerte. Az összes alacsony feszültségű elektromos berendezés fő védelmi rendszerének tekintik.
Használható-e 3-as típusú SPD 1-es vagy 2-es típus nélkül?
A 3-as típusú SPD alacsony levezetési kapacitással rendelkezik, és kizárólag a felső szintű védelem kiegészítéseként való működésre tervezték. Ha egy rendszerben egyedüli SPD-ként használják, az a készülék meghibásodásának és a csatlakoztatott berendezések nem megfelelő védelmének kockázatát hordozza magában.
Szükségem van 1-es és 2-es típusú túlfeszültség-levezetőre is egyszerre?
Ez a túlfeszültség-környezettől és a rendszer architektúrájától függ. A légvezetékes betáplálással, villámvédelmi rendszerekkel vagy magas külső túlfeszültség-kitettséggel rendelkező létesítményekben az 1. és 2. típusú SPD-k is ajánlottak egy összehangolt kaszkád részeként. A földalatti betáplálással és alacsonyabb villámkockázattal rendelkező épületekben a 2. típusú SPD önmagában is elegendő lehet a panel szintjén.
Mi a különbség a 10/350 µs és a 8/20 µs hullámformák között?
A 10/350 µs hullámforma egy lassabb felfutási idővel és hosszabb időtartammal rendelkező villámimpulzust szimulál, amely körülbelül 20-szor több energiát szolgáltat, mint egy 8/20 µs hullámforma azonos csúcsáram mellett. Az 1. típusú SPD-ket 10/350 µs-on tesztelik; a 2. típusú SPD-ket 8/20 µs-on tesztelik. Ez az energiakülönbség az oka annak, hogy a két típus nem cserélhető fel.
Hogyan biztosíthatom a túlfeszültség-levezetők koordinációját a különböző típusok között?
Az energia koordináció megköveteli, hogy minden egyes downstream SPD csak azután aktiválódjon, miután az upstream eszköz elnyelte az elsődleges túlfeszültség energiát. Ezt megfelelő kábelimpedanciával (minimális távolságokkal), illesztett átengedési feszültségszintekkel, és – ideális esetben – ugyanazon gyártó koordinált SPD termékcsaládjainak vagy ellenőrzötten kompatibilis eszközök használatával lehet elérni.